最新消息:20210816 当前crifan.com域名已被污染,为防止失联,请关注(页面右下角的)公众号

【整理】物联网、工业物联网的应用

工作和技术 crifan 4369浏览

折腾:

【整理】工业互联网相关资料

期间,再去找相关的应用。

工业互联网应用案例 – 工业互联网产业联盟

->

  • 方案架构图

  • 平台架构图

  • 冲压智能化解决方案

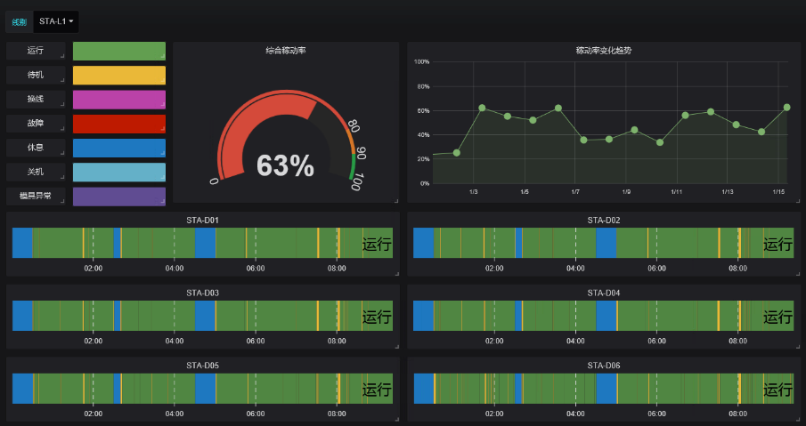
    • 冲床设备实时监控图

  • 冲压设备在制进程

  • NCT+镭射智能化解决方案

    • 系统架构图

  • NCT设备实时监控图

  • ESOP系统解决方案

    • 系统架构图

  • 冲压设备ESOP

  • WISE-PaaS数据交互图

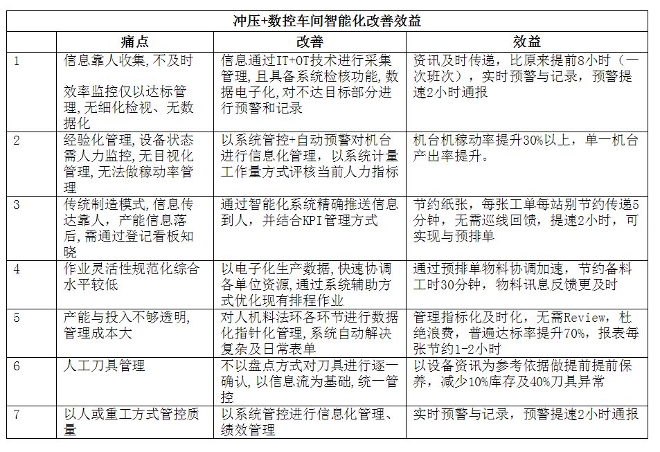
  • 解决方案改善效益表一览

  • 医疗设备物联网解决方案 ——实现医疗设备管理可视化与智能化 – 工业互联网应用案例 – 工业互联网产业联盟

    • 项目总体架构

  • 呼吸机共享调配管理

  • 海尔COSMOPlat工业互联网平台 房车行业解决方案 – 工业互联网应用案例 – 工业互联网产业联盟

    • 打造房车行业智能制造标杆工厂

  • COSMOPlat定智旅行家APP应用场景

  • COSMOPlat定智旅行家APP控制智慧房车场景

  • 富士康工业互联网平台(BEACON) ──工业机理与智能工厂的实践 – 工业互联网应用案例 – 工业互联网产业联盟

  • 面向可重构和微服务的 可穿戴产品智慧工厂 – 工业互联网应用案例 – 工业互联网产业联盟

  • 河北五维航电数字化管理升级 ——特种合金材料零部件数字化协同制造 – 工业互联网应用案例 – 工业互联网产业联盟

  • 【灯塔工厂 和 工业富联】

    • 制造业灯塔工厂

    • 背景知识

    • 灯塔工厂

    • 在第四次工业革命尖端技术应用整合有卓越成效,堪为全球表率之领先企业

  • 评选组织:世界经济论坛

  • 评选结果:

    • 全球16家 

  • Fii=工业富联的 柔性装配作业智能工厂

    • 简称:关灯工厂

    • 世界经济论坛的评价

    • 在专门生产智能手机等电气设备组件的工厂中采用全自动化制造流程,配备机器学习和人工智能型设备自动优化系统、智能自我维护系统和智能生产实时状态监控系统,真正实现“关灯工厂”

    • 在注重优先利用第四次工业革命技术的前提下,令生产效率提高30%,库存周期降低15%

  • 组成

    • 雾小脑

    • 应用到表面贴装、数控加工、机器人、组装测试、环境数据采集等场景,覆盖全行业数据采集

  • 模式

    • 机器人+传感器

  • 工业富联

    • 架构

  • 组成

    • 12个云矩阵

    • 车刀云

    • 模具云

    • 冲压云

    • CNC云

    • AGV云

    • 六流云

    • 富能云

    • 工业机器人云

    • 贴装云

    • 消防云

    • 厂务能耗智能管理云

    • 成型云

    转载请注明:在路上 » 【整理】物联网、工业物联网的应用

    81 queries in 0.175 seconds, using 19.34MB memory