最新消息:20210816 当前crifan.com域名已被污染,为防止失联,请关注(页面右下角的)公众号

【整理】什么是引脚复用+引脚复用的作用+举例说明如何配置复用的引脚

Embedded crifan 15008浏览

背景

很久之前,编写Uboot驱动的时候,在折腾sd/mmc的初始化的时候,遇到一个问题:

虽然代码,感觉都写对了,但是结果始终是:

nand flash始终不工作。

后来经过用逻辑分析仪去抓取信号,结果发现:

其中有两个pin脚,始终都是没有信号变化。

后来,终于搞清楚,原来是有两个pin脚复用,被后来的mmc复用,而重新初始化,而导致后续的nand flash中,对应的针脚,无效,使得nand flash不工作。

所以,此处,专门去整理一下,关于引脚复用方面的事情。

 

什么是引脚复用

引脚复用的叫法

引脚复用,也可以叫做:

引脚多路复用

pin脚复用

管脚复用

引脚重映射

等等。

 

没有引脚复用时是什么样的

正常的系统,尤其是嵌入式系统中,当芯片设计时,

有足够的空间,足够的引脚资源够使用的话

是不同的引脚之前,不会重合的,都是分离的

各自有各自的作用。

比如某某引脚,是对应的USB的那些pin;

某某引脚是对应的SD卡的那些pin;

等等。

 

为何要有引脚复用

当:

  • 芯片上的引脚资源不够用;
  • 芯片上,为了更高效率的利用引脚资源;

就可能会出现引脚复用:

物理上,同样的一组引脚,pin脚;

可以被设置(通过软件配置对应的寄存器去控制)为不同的功能

这样就可以实现

可以根据实际需要,在不同的情况下,使用同一组引脚,实现不同的功能,用于不同的功能。

 

举例说明什么是引脚复用

比如,我之前接触过的AMS的SoC:AS3536中的引脚复用图:

as3536 pin multiplexing part 1

as3536 pin multiplexing part 2

其中,对于:

XPI,XPJ,XPK,XPL

就有三种用途:

alternative 1,alternative 2,alternative 3

就可以根据需要,去配置,作为

IDE,Nand Flash,SD卡

的引脚。

当然,很明显,同一时刻,

XPI,XPJ,XPK,XPL

只能被配置为某种模式,即:

无法同时使用上述的XPI,XPJ,XPK,XPL去用于IDE,Nand Flash,SD卡。

同一时刻只能使用其中一种。

 

注:

关于GPIO,不了解的可以参考:

【整理】嵌入式外围设备之GPIO

 

举例说明:如何配置对应复用的引脚

下面,通过实际的代码来解释,如何去配置对应的复用的引脚,

而实现某种对应的工作模式的。

此处,先说Uboot中的相关这部分的代码的逻辑:

Uboot中,先执行了Nand Flash的初始化,再去执行了开发板后续初始化中的mmc的初始化

当前的CPU是arm的,所以Uboot中初始化,是先去执行:

Board.c (lib_arm) 14903 2009/9/10

中的:

void start_armboot (void)
{
	//...
#if defined(CONFIG_CMD_NAND)
	puts ("NAND:  ");
	nand_init();		/* go init the NAND */
#endif
    //...
#ifdef BOARD_LATE_INIT
	board_late_init ();
#endif
    //...
}

可见,是先去执行:

nand_init

再去执行:

board_late_init

而此处是:

Uboot中的关于Nand Flash的初始化

drivers\mtd\nand\Nand.c

中的:

nand_init  -> board_nand_init

此处是:

board\ams\as3536\As353x_nand.c

中的board_nand_init

 

Uboot中的关于mmc的初始化

关于mmc的部分是:

board\ams\as3536\As353x_nand.c

中的:

board_late_init –>

drivers\mmc\mmc.c

->

board\ams\as3536\As353x_nand.c

中的:

board_mmc_init –> board_mmc_hw_init

 

解释NAF(Nand Flash)部分的去配置复用的引脚的逻辑

解释配置复用引脚的逻辑之前,先要加上对应的,datasheet中,关于Nand Flash寄存器的含义解释:

as3536 NAF NandFlash controller setup regiester

其中,board_nand_init中关于Nand Flash部分的配置如下:

int board_nand_init(struct nand_chip *nand)
{
	//...

	/* select xpi, xpj, xpk and xpl pins to be used in naf mode,
	   do this after configuring NAF to have defined values */
	ccuSetAlternativeModeBitForNaf();
	WReg32( GPIOI_AFSEL, 0xFF ); /* use all 8 pins for data[0..7] */
	WReg32( GPIOJ_AFSEL, 0xFF ); /* use all 8 pins for data[8..15] */
	WReg32( GPIOK_AFSEL, 0xFF ); /* use all 8 pins for naf control lines (cle, ale, etc.) */
	SetRegBits32( GPIOL_AFSEL, 0x21 ); /* use bit 0 and 5 for ce_3 and busy */
	SetRegBits32( CCUP_REG_XPK, CCUP__DS ); /* increase driver output strength */

	//...

	return 0;
}

 

对于上述的Nand Flash部分:

此处,去配置为对应的,I,J,K,L的GPIO,即xpi,xpj,xpk,xpl,全都用到Nand Flash了

(当然,参照上面的pin脚复用图,可知:就没法同时去用SD卡,以及IDE了)

且注意到:

对应的还会去调用:

ccuSetAlternativeModeBitForNaf

表示这部分的gpio是用于Nand Flash了。

对应到寄存器,就是上面的NAF寄存器中的bit16==naf_mode的值,以此实现对应的:

select alternate function for xpi/xpj/xpk/xpl

即将此4个GPIO都用于Nand Flash。

 

解释SD/MMC部分的去配置复用的引脚的逻辑

解释配置复用引脚的逻辑之前,先要加上对应的,datasheet中,关于SD寄存器的含义解释:

as3536 CRD storage card interface setup regiester

 

其中,board_mmc_hw_init中,关于mmc,即SD的引脚复用的部分的配置如下:

void board_mmc_hw_init(void)
{
#if AS3536_SUPPORT_SDMMC
	/* do necessary hw settings, such as GPIO setting, ccu reg setting ... */

	/* if later will use NAF, then do not disable GPIO I J K L here */
	/* turn off pulldowns on port I, K */
	ClrRegBits32(CCUP_REG_XPI, CCUP__PE);
	ClrRegBits32(CCUP_REG_XPK, CCUP__PE);
	/* double Drive Strength */
	SetRegBits32(CCUP_REG_XPI, CCUP__DS);
	SetRegBits32(CCUP_REG_XPK, CCUP__DS);

	/* if later will use NAF, not do set GPIO I(crd2), K (crd2h) to Storage Card Mode here */
	SetRegBits32(CCUP_REG_CRD, CCUP_CRD_2_MODE);
	SetRegBits32(CCUP_REG_CRD, CCUP_CRD_2H_MODE);

	/* if later will use NAF, not do setting GPIO I J K L ,here */
	ModRegBits32(GPIOK_AFSEL, 0x0F, 0x0F);
	ModRegBits32(GPIOI_AFSEL, 0xBF, 0xBF);
#endif

}

对于此处的mmc部分的代码,主要是:

	/* if later will use NAF, not do setting GPIO I J K L ,here */
	ModRegBits32(GPIOK_AFSEL, 0x0F, 0x0F);
	ModRegBits32(GPIOI_AFSEL, 0xBF, 0xBF);

可见:

其去配置了

GPIOI_AFSEL

GPIOK_AFSEL

即:

I和K的GPIO,

即xpi,xpk

对应着上述pin脚复用中的:

Card Interface 2

Card Interface 2 Extension

而对于:

	/* if later will use NAF, not do set GPIO I(crd2), K (crd2h) to Storage Card Mode here */
	SetRegBits32(CCUP_REG_CRD, CCUP_CRD_2_MODE);
	SetRegBits32(CCUP_REG_CRD, CCUP_CRD_2H_MODE);

中去配置对应的

CCUP_REG_CRD

去配置的值:

#define CCUP_CRD_2_MODE                     0x10000
#define CCUP_CRD_2H_MODE                    0x20000

对应着bit16和bit17,对应着是I和K这两个GPIO

所以,此处的配置,和上面刚刚解释的,去配置GPIO的对应的位,是一致。

即:

先去把对应的SD卡的寄存器的对应模式,设置为使用GPIO的I和K,即xpi和xpk

然后再去配置对应的GPIO的位、

真正的将其用于SD卡。

 

结论:

所以,此处就很明显可以发现,之前遇到问题的根本原因了:

先是在board_nand_init中,将GPIO的I,J,K,L,都配置为Nand Flash模式了。

结果又在后面执行到的board_mmc_hw_init中将GPIO中的I,K配置为SD卡模式了。

从而导致:

后续的Nand Flash无法正常工作

对应的GPIO的I和K所对应的引脚,都无信号变化。

 

关于引脚复用的每个引脚的含义是什么:是需要看对应的原理图才知道的

 

继续用上面的例子,比如对于前面的:

将XPI,XPJ,XPK,XPL用于IDE时的引脚功能和含义说明

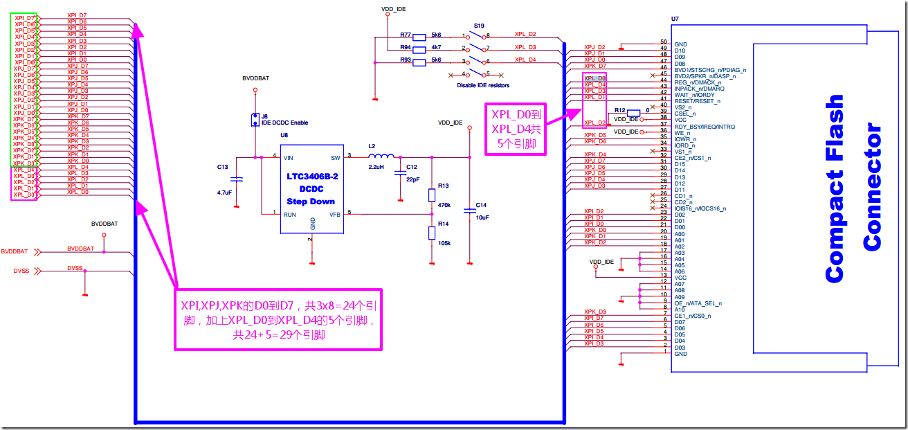
XPI,XPJ,XPK,XPL,用于IDE时,上面显示共29个引脚。

但是具体每个引脚的作用,以及是如何计算出来一共29个引脚的,

则是需要去看对应的IDE部分的原理图schematic:

as3536 compat flash IDE total 29 pinouts

才看出来的。

由上图可见:

对应的Compat Flash,此处即为IDE时

对应的XPI到XPL,即对应的:

XPI_D0-XPI_D7:共8个引脚

XPJ_D0-XPJ_D7:共8个引脚

XPK_D0-XPK_D7:共8个引脚

XPL_D0-XPL_D4:共5个引脚

加起来,就是对应的29个引脚。

以及:

每个对应的引脚,其含义如何,对照着原理图,都可以看得很清楚。

 

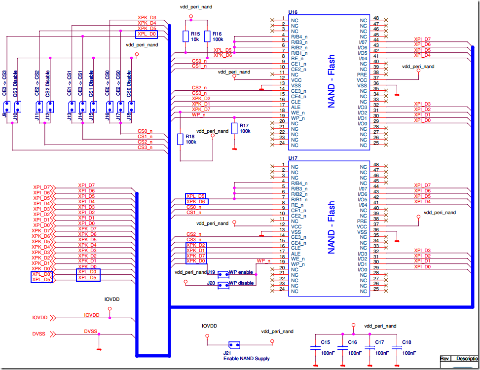
将XPI,XPJ,XPK,XPL用于Nand Flash时的引脚功能和含义说明

类似的,将XPI,XPJ,XPK,XPL用于Nand Flash时

其引脚的含义和功能,也是需要去看对应的原理图:

as3536 naf schematic gpio usage

才知道:

上图中,可以看清的一些引脚是:

U16中的:

(和下面的U17类似)

U17中的:

  • XPL_D5:接的是R/B4_n,R/B3_n,R/B2_n,表示的是Ready/Busy的4,3,2的三个信号,negative低电平有效
  • XPK_D6:接的是RE_n,表示Nand Flash中的Read Enable,negative低电平有效
  • XPK_D2:接的是CLE,Command Latch Enable
  • XPK_D1:接的是ALE,Address Latch Enable
  • XPK_D7:接的是WE_n,Write Enable,negative低电平有效
  • XPK_D0:接的是WP_n,Write Protect,negative低电平有效
  • XPI_D0到XPI_D7:分别对应着Nand Flash的I/O0到I/O7

其他的一些暂时看不出对应的映射关系

包括XPL_D0

但是,也基本上,可以看懂,对应的原先的board_nand_init中代码:

	/* select xpi, xpj, xpk and xpl pins to be used in naf mode,
	   do this after configuring NAF to have defined values */
	ccuSetAlternativeModeBitForNaf();
	WReg32( GPIOI_AFSEL, 0xFF ); /* use all 8 pins for data[0..7] */
	WReg32( GPIOJ_AFSEL, 0xFF ); /* use all 8 pins for data[8..15] */
	WReg32( GPIOK_AFSEL, 0xFF ); /* use all 8 pins for naf control lines (cle, ale, etc.) */
	SetRegBits32( GPIOL_AFSEL, 0x21 ); /* use bit 0 and 5 for ce_3 and busy */
	SetRegBits32( CCUP_REG_XPK, CCUP__DS ); /* increase driver output strength */

中的那些注释了:

  • /* use all 8 pins for data[0..7] */ :表示用GPIO的8个针脚,用于nand flash的data0到data7,即上面的I/O0到I/O7
  • /* use all 8 pins for data[8..15] */ :同上。不过貌似是对应的,当Nand Flash设置位宽bit width为16的时候,才用到此bit的8-15
  • /* use all 8 pins for naf control lines (cle, ale, etc.) */ :其中可以看懂的是,前面总结的XPK的用法:
    • XPK_D0,XPK_D1,XPK_D2,XPK_D7
    • 分别连到了
    • WP_n,ALE,CLE,WE_n
    • 上了。
  • /* use bit 0 and 5 for ce_3 and busy */ :只看懂了:其说的bit5,即XPL_D5连到了(2,3,4三个公用的)R/B_n

 

至此,才算是:

基本上,真正的搞懂了

对应的各个GPIO的每个引脚的含义,

以及如何去配置成对应的Nand Flash模式。

 

注:

常见的Nand Flash的芯片的引脚名称和含义,虽然找个nand flash的datasheet参考一下即可。

比如:

http://www.hynix.com/datasheet/pdf/flash/HY27UF084G2M%20Series%28Rev.0.3%29.pdf

中的:

nand flash chip singal name and meaning

 

将XPI,XPL用于Nand Flash时的引脚功能和含义说明

对应的,找到SD/MMC的原理图:

as3536 sd mmc pinout use xpi and xpl

从中可以看出,最右边的SD/MMC的原理图中,画的很清楚,对应的是:

  • XPI_D7:接了WP
  • XPL_D3:接的是CD
  • XPI_D5:接的是CMD
  • XPI_D4:接的是CLK
  • XPI_D0:接的是DATA0
  • XPI_D1:接的是DATA1
  • XPI_D2:接的是DATA2
  • XPI_D3:接的是DATA3

此时,很明显:

当使用SD/MMC时,就要用到对应的:

XPI和XPL

更详细点就是:

用到XPI的bit:0,1,2,3,4,5,7和XPL的bit3

所以,之前的代码,才会用:

	/* if later will use NAF, not do setting GPIO I J K L ,here */
	ModRegBits32(GPIOK_AFSEL, 0x0F, 0x0F);
	ModRegBits32(GPIOI_AFSEL, 0xBF, 0xBF);

去设置对应的:

XPI和XPL,用于SD卡。

也就看懂了:

  • /* if later will use NAF, not do setting GPIO I J K L ,here */ :如果后续用到Nand Flash的话,此处就不要去设置对应的GPIO的,I,J,K,L了。
    • 因为:此处如果设置GPIO的I和L,用于SD的话,后续Nand Flash也就很明显,无法工作了。

 

至此,才算真正的,越来越清楚,GPIO的复用的设置逻辑,和代码上如何写了。

 

引脚复用注意事项

1.在用到复用的引脚的时候,确保你在配置其用于某种功能的同时

别人(在你的代码之前和之后的位置)是否也有对此配置进行改动。

否则,就会出现我这里的:

在开始的代码中配置GPIO的I,J,K,L用于Nand Flash,结果之后被mmc初始化时配置了GPIO的I,K用于SD卡了。

导致后面的nand flash无法正常工作。

2.

 

其他资料

找了点,关于引脚复用方面的资料,供参考:

Texas Instruments 配置具有引脚多路复用的 Stellaris®微处理器

转载请注明:在路上 » 【整理】什么是引脚复用+引脚复用的作用+举例说明如何配置复用的引脚

84 queries in 0.219 seconds, using 19.42MB memory